MULTIVERSE MUSIC SCHOOL

Visión Total: Ruta Completa para Guitarra consta de 14 Categorías...

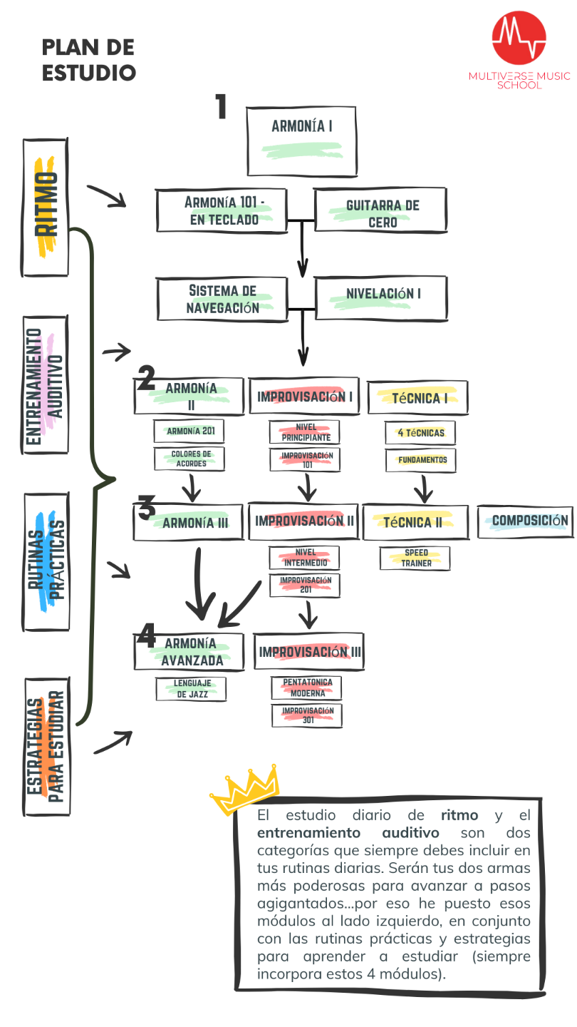
Categoría 1

Armonía 101 - en Teclado 6h:45m

Guitarra de Cero 4h:10m

Sistema de Navegación 1h:45m

Nivelación I 4h:31m

Aprende todos los fundamentos y bases más importantes para que puedas avanzar sin ningun problema en cualquier tema avanzado. Fortaleciendo estas bases, te darán el super poder de asimilar TODO el contenido que ofrezco en la plataforma, y lo que está por venir.

Categoría 2

Armonía II 4h:24m

Colores de los Acordes 1h:15m

Continuando con los conceptos básicos, ahora avanzamos en construcción de acordes avanzados, progresiones más elaboradas, uso y visualización de triadas, armonía funcional y modal, intercambio modal, acordes de paso etc.

Categoría 3

Armonía No Funcional 1h:44m

Aprendemos a trabajar con acordes que quiebran el esquema de la tonalidad. Es un nivel avanzado de armonía donde requiere dominio de intervalos, extensiones, y visualización del diapasón.

 

Categoria 4

Improvisación 101 4h:10m

Improvisación Principiante 1h:35m

Dominando ya los conceptos mas básicos de armonía, podemos empezar a improvisar con escalas, arpegios básicos, conceptos de fraseo melódico, simetría y visualización del diapasón, navegación intervalica etc.

Categoría 5

Improvisación 201 5h:54m

Improvisación Intermedio 10h:34m

Entrando en este nivel intermedio, fortalecemos los rudimentos, agregamos luego nuevas formas de visualizar las tríadas, arpegios de 4 notas, ampliamos lenguaje rítmico, agregamos expresión con técnicas, y desarrollamos lenguaje con cromatismo sobre armonías modales y funcionales.

Categoría 6

Improvisación 301 5h:30m

Fraseo Pentatonica Moderna 1h:54m

Entenderás cuales son los recursos que utilizan los músicos avanzados, analizando escalas y modos de escalas como la armónica menor, melódica menor, disminuida etc para sonar "outside" y agregar intencionalmente color y tensión. También adoptarás un lenguaje completamente nuevo del uso de la escala pentatonica.

Categoría 7

Eleva Tu Técnica - 4 técnicas 5h:31m

Fundamentos 2h:13m

Con esta Categoria, pondremos tus manos en forma para que puedas tocar cualquier frase que se te ocurra, ya sea con sweeping, alternate, hybrid o economy picking. El objetivo es armarte de variedad de técnicas y estrategias para que tus frases, no dependan únicamente de la capacidad que tienen tus manos, sino que fluyas creativa-mente y que las manos respondan de manera óptima a la música que tienes por dentro.

 

Categoría 8

Speed Trainer 1h:10m

El objetivo principal aquí es sincronizar tus manos y que siempre estén en forma, para que cuando te toque acelerar o tocar más lento, o dar saltos de cuerda, o el obstáculo que tuvieras,  en términos de velocidad y complejidad, que puedas responder a esa necesidad.

 

Categoría 9

Revolución Rítmica 10h:19m

Nivelación y Fundamentos 1h:50m

El ritmo es la categoría en la que hago más énfasis que cualquier otra...tu fraseo rítmico dictará como vas a expresar todo lo aprendido en el curso. Sin ritmo, te puedo garantizar que permanecerás sonando como principiante. No importa cuantas escalas te sepas, o acordes, o progresiones, etc. Sin ritmo, no hay manera que alcances el nivel de los profesionales!

 

Categoría 10

Composición 2h:44m

Analizamos los elementos importantes a considerar para empezar a dar pasos en composición: Ritmo, melodía, y armonía. Te enseño como armar canciones básicas con ritmos y acordes sencillos, y poco a poco vamos construyendo y analizando los elementos fundamentales de una canción.

 

Categoría 11

Lenguaje de Jazz 12h:07m

Si bien es cierto que la palabra "jazz" suele intimidar, es importante estudiar las armonías avanzadas que suelen utilizar los "jazzistas", pues esas armonías también las encontramos en boleros, baladas, Funk, Rock-Fusion, RnB etc. Muchos géneros musicales se han nutrido de las armonías avanzadas del mundo del jazz y este modulo te fortalece no solo la parte armónica, sino también el lado de improvisación y creación de melodías para estas progresiones avanzadas.

 

Categoría 12

Estrategias para organizarte y aprender a estudiar 1h:48m

Te enseño como estudian algunos músicos reconocidos, ya sea con herramientas como el metrónomo, grabación de notas de voz, videos, cuaderno diario para apuntes, programación semanal/mensual. Te comparto las estrategias que me han funcionado a mi, y que sin ellas, no estaría aun hoy avanzando en conocimiento y aplicación de la teoría a la práctica.

Categoría 13

Audioperceptiva 3h:55m

Sin el desarrollo del oído, siempre estarás limitado en la música. Tener consciencia de lo que estás tocando, como se llaman los elementos, como reconocer tonalidades, tipos de acordes, escalas, tipos de arpegios etc. te ayudan a tomar decisiones cuando improvisas, compones, haces arreglos, grabas en un studio, tocas en vivo etc. El oído, junto con la expresión de ritmo, son los dos temas en los que mas debes invertir tu tiempo!

 

Categoría 14

Rutinas

Este módulo contiene las rutinas que considero Importante, y que te recomiendo que le des prioridad en tus estudios diarios. Contienen ejercicios para mejorar tu ritmo, visualización del diapasón, entendimiento de intervalos, memorización de las notas. Si las incorporas a diario, durante meses, las mejorías serán muy notorias, y todo el contenido del curso poco a poco lo irás aprendiendo más rápido.

 

Este Plan de Estudio es para ti si...

  • Estás cansado de navegar youtube/internet buscando lecciones desconectadas que no te hacen crecer.
  • Si quieres aprender bien desde el principio, y tener un camino claro por el que vas a avanzar.
  • Tienes mucho conocimiento en la práctica, pero no sabes como se llaman las cosas y te convertiste en el eterno Guitarrista Perdido.
  • Tocas en una banda y no sabes como comunicarte musicalmente con términos profesionales con los demás.
  • No entiendes como funciona el pentagrama y el lenguaje rítmico.
  • Tienes mucho tiempo de no tocar y quieres retomar, pero no sabes por donde empezar...
SI! Quiero ser MIEMBRO!

 Lo que dicen los alumnos...

 

Aprovecha el Cupón de Descuento y recibe un 10% adicional en la Membresía Anual (Tiempo LIMITADO):

Cupón: Mem10

00

DAYS

00

HOURS

00

MINS

00

SECS

Plan Mensual

$27/mensual

Te sale a 324$ total al año

  • Acceso mensual, con renovación automática, cancela cuando quieras.
  • Acceso a TODA la librería/contenido. 90+ horas en video lecciones.
  • Acceso a los Nuevos Cursos Completos que se irán lanzando bimestral y trimestralmente.
  • Soporte Técnico y Feedback personalizado para alumnos que manden avances en video y/o consultas.
  • Clases en vivo/webinars para despejar dudas y fortalecer temas específicos.
  • Competencias mensuales, con dinámicas variadas para incentivar a los miembros de la comunidad.
  • Acceso inmediato al Área Privada de la Comunidad. 
REGISTRATE AQUI

Plan Anual

$224/anual

30% de descuento

  • Acceso Anual (30% de descuento al pagar Anualmente), con renovación-sistema te avisa días antes de renovación.
  • Acceso a TODA la librería/contenido. 90+ horas en video lecciones.
  • Acceso a los Nuevos Cursos Completos que se irán lanzando bimestral y trimestralmente.
  • Soporte Técnico y Feedback personalizado para alumnos que manden avances en video y/o consultas.
  • Clases en vivo/webinars para despejar dudas y fortalecer temas específicos.
  • Competencias mensuales, con dinámicas variadas para incentivar a los miembros de la comunidad.
  • Acceso inmediato al Área Privada de la Comunidad.
REGISTRATE AQUI